APP

下载通川客户端

新闻热线:0818-6086866 通川新闻网违法和不良信息举报电话:0818-6086866 邮箱: 2087245553@qq.com

清明假期出行请注意!天府机场高速将启用机场直通道

川观新闻 2026-04-02 16:04 886

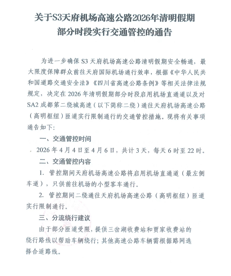
4月1日记者从四川高速公安一分局获悉,2026年清明假期(4月4日至4月6日)每天早6点到晚10点,S3天府机场高速公路将启用机场直通道(最左侧车道),SA2成都第二绕城高速(以下简称:二绕)通往天府机场高速公路(高明枢纽)匝道将限制通行。

交管部门提示,机场直通道只供前往机场的小型客车通行,由于部分匝道受限,提供三岔湖收费站和贾家收费站的绕行路线以帮助车辆绕行,其他高速公路车辆需根据路网选择合适路线。

其中,三岔湖收费站绕行路线:

三岔湖收费站——公园大街五都大道——空港大道——天府机场。

贾家收费站绕行线路:

贾家收费站——318国道——金简仁快速路——五都大道——空港大道——天府机场。

二绕前往成宜、成资渝高速公路车辆可通过高速公路路网绕行其他高速前往。

评论 0

  • 还没有添加任何评论,快去APP中抢沙发吧!

我要评论

猜你喜欢

去APP中参与热议吧